全球能源格局日益向绿色转型的当下,作为有效的调峰资源,储能在碳达峰、碳中和的实践过程中迎来发展机遇,是当下最火爆的新能源赛道之一。在需求与政策的强力驱动下,“新能源+储能”将成为2024年的主要发展模式。

目前国内储能行业涉及抽水蓄能、飞轮储能、空气压缩储能、超级电容、电池材料环节、储能技术提供商、储能逆变器、储能系统集成商等多环节,代表上市公司主要有比亚迪(002594)、国轩高科(002074)、南都电源(300068)、亿纬锂能(300014)、阳光电源(300274)等。

根据2023年中国储能行业企业排名来看,宁德时代已成为我国储能行业的领头羊,业务营收达到449.8亿元。其余分别为比亚迪、阳光电源、亿纬锂能、派能科技,业务营收分别为126亿元、101.3亿元、94.5亿元、59.3亿元、53.7亿元。

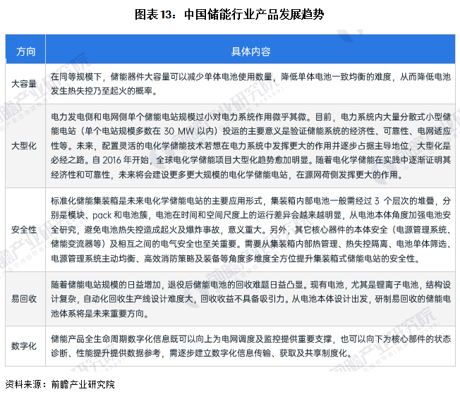
根据行业发展现状及市场情况来看,我国储能行业未来发展呈现五大趋势,分别是大容量、大型化、安全化、易回收、数字化。

众所皆知,储能的发展水平代表着一个国家在半导体领域的“软实力”。为了加快拉近与发达国家储能研发水平的差距,我国积极推进中国储能的发展,近年来相继发布了多项鼓励支持政策。
从地区分布来看,华东区域由于工商业发展较好,叠加能源转型推动较快,在相关政策支持下储能经济性较为突出,项目布局积极性较高。相关统计数据显示,2023年上半年新增的478个工商业储能备案项目中,浙江省数量209个占比44%,广东省数量98个占比21%,江苏省数量83个占比17%。
事实上,随着潜力被充分挖掘,政策和相关补贴的跟进,地方政府、国企央企、民营企业互相配合、抱团合作将是未来储能行业的大趋势。从个例来看,2023年下半年以来,宁德时代、中车株洲所、阳光电源、欣旺达、融和元储、蜂巢能源、采日能源、楚能新能源、赣锋锂电、科华数能、科力远等十数家储能龙头与大有国联子公司中城大有达成签约合作。其中与宁德时代更是开启100亿元储能项目战略合作。
由此可见,民营企业与央国企深度牵手,进行资源整合,可形成更具竞争力上下游绑定关系或者联合体,共同进击储能市场,将储能蛋糕做大。
关注我们了解更多精彩内容

联系方式:电话 0769-2863 3303 / 2868 5887 手机:139 2920 1935
传真:0769-2863 3306
地址:广东省东莞市南城区宏北路碧桂园商务中心18-19楼
Copyright @版权所有 广东世界杯下单平台网站官网新材料科技有限公司 技术支持:东莞沃德
全球能源格局日益向绿色转型的当下,作为有效的调峰资源,储能在碳达峰、碳中和的实践过程中迎来发展机遇,是当下最火爆的新能源赛道之一。在需求与政策的强力驱动下,“新能源+储能”将成为2024年的主要发展模式。

目前国内储能行业涉及抽水蓄能、飞轮储能、空气压缩储能、超级电容、电池材料环节、储能技术提供商、储能逆变器、储能系统集成商等多环节,代表上市公司主要有比亚迪(002594)、国轩高科(002074)、南都电源(300068)、亿纬锂能(300014)、阳光电源(300274)等。

根据2023年中国储能行业企业排名来看,宁德时代已成为我国储能行业的领头羊,业务营收达到449.8亿元。其余分别为比亚迪、阳光电源、亿纬锂能、派能科技,业务营收分别为126亿元、101.3亿元、94.5亿元、59.3亿元、53.7亿元。

根据行业发展现状及市场情况来看,我国储能行业未来发展呈现五大趋势,分别是大容量、大型化、安全化、易回收、数字化。

众所皆知,储能的发展水平代表着一个国家在半导体领域的“软实力”。为了加快拉近与发达国家储能研发水平的差距,我国积极推进中国储能的发展,近年来相继发布了多项鼓励支持政策。
从地区分布来看,华东区域由于工商业发展较好,叠加能源转型推动较快,在相关政策支持下储能经济性较为突出,项目布局积极性较高。相关统计数据显示,2023年上半年新增的478个工商业储能备案项目中,浙江省数量209个占比44%,广东省数量98个占比21%,江苏省数量83个占比17%。
事实上,随着潜力被充分挖掘,政策和相关补贴的跟进,地方政府、国企央企、民营企业互相配合、抱团合作将是未来储能行业的大趋势。从个例来看,2023年下半年以来,宁德时代、中车株洲所、阳光电源、欣旺达、融和元储、蜂巢能源、采日能源、楚能新能源、赣锋锂电、科华数能、科力远等十数家储能龙头与大有国联子公司中城大有达成签约合作。其中与宁德时代更是开启100亿元储能项目战略合作。
由此可见,民营企业与央国企深度牵手,进行资源整合,可形成更具竞争力上下游绑定关系或者联合体,共同进击储能市场,将储能蛋糕做大。
关注我们了解更多精彩内容
